生活中交通鸣笛、工地施工等噪声常令人困扰,而噪声环境在线监测装置正成为精准管控这类污染的关键工具。它能实时捕捉噪声数据,为治理提供科学依据,广泛应用于城市管理、工业生产等多个场景。

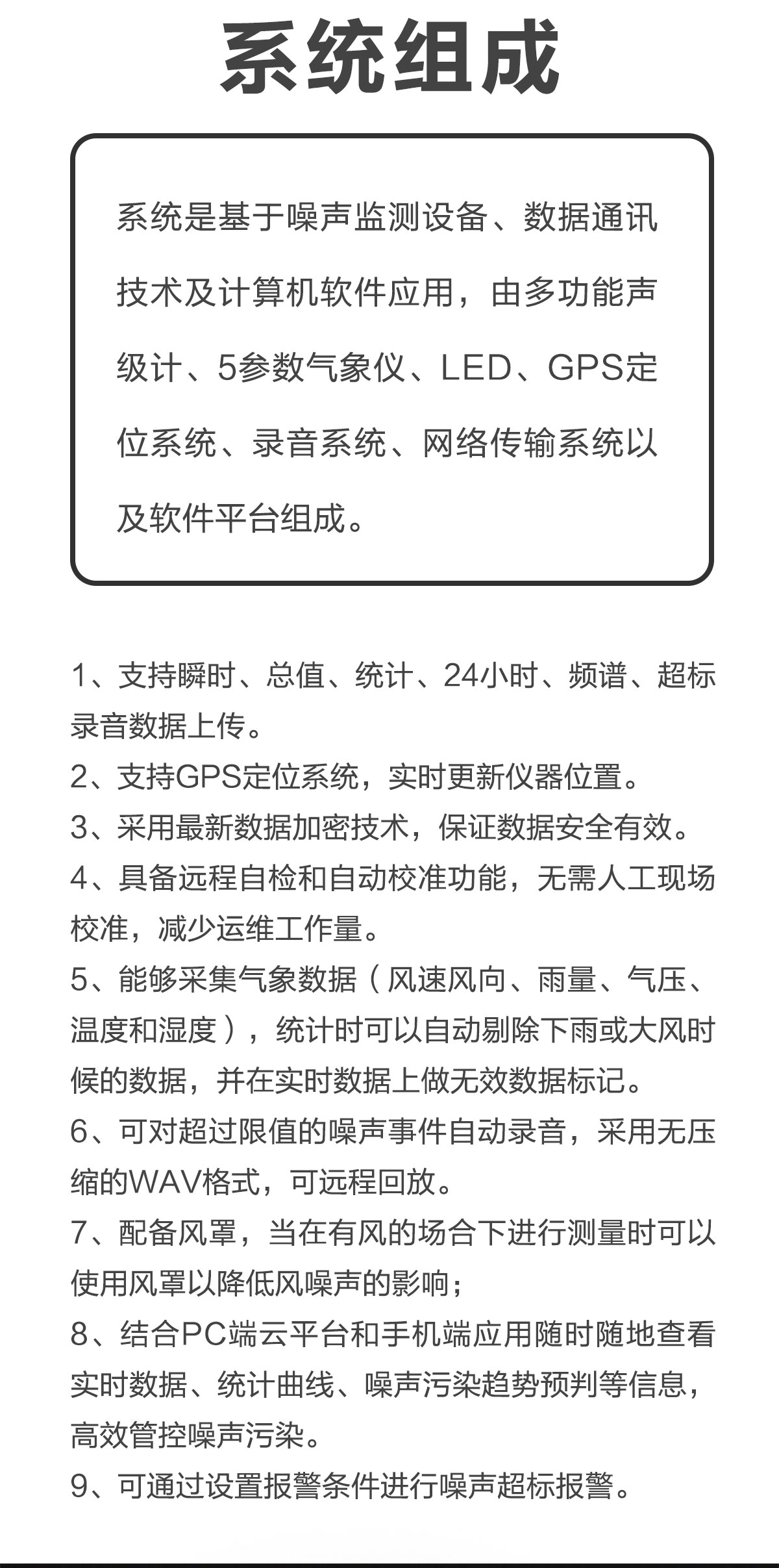
这类装置的核心在于精准的监测系统,通常由五大单元构成。全天候户外传声器单元搭配防风罩和鸟刺,能在复杂环境中稳定捕捉声波;噪声采集与分析单元内置高算力芯片,可将声波转化为电信号并计算分贝值,部分还能识别声源类型;通信单元支持 HJ212 等协议,实现数据实时传输;电源单元提供市电、太阳能等多种选择,适配不同场景;防护单元则通过 IP55 等防护等级设计,保障设备户外稳定运行。

其工作流程遵循严格的科学逻辑。传声器先将声波振动转为微弱电信号,经放大器优化后,通过 A 计权网络模拟人耳感知特性进行频率校正,最后由有效值检波器转化为直观数据,整个过程毫秒级完成,且符合 GB 3785 等国家标准。
在实际场景中,装置的价值得到充分体现。交通干道旁的设备可联动车流量监测单元,分析车流与噪声的关联;工地周边的装置能 24 小时监控施工噪声,超标时自动录音取证;学校、医院等敏感区域的监测点,则为维护安静环境提供数据支撑。通过联网平台,管理人员还能实现远程校准、数据回溯和异常告警,提升管控效率。

此外,装置扩展性较强,可根据需求增加气象监测、视频监控等功能,形成多维度环境监测体系。从城市功能区普查到工业厂界管控,它凭借实时性、精准性的特点,成为噪声污染治理中的技术帮手,让无形的噪声污染变得可测、可管。
技术支持:环保在线 管理登陆 sitemap.xml