在工业生产、洁净环境管控等场景中,粉尘颗粒物(PM2.5/PM10)的隐形危害不容忽视,长期暴露可能影响健康,也可能影响生产质量与合规性。激光粉尘颗粒物在线监测平台凭借精准监测技术,成为实时掌控空气质量的智能帮手,为企业与公众健康筑牢防线。

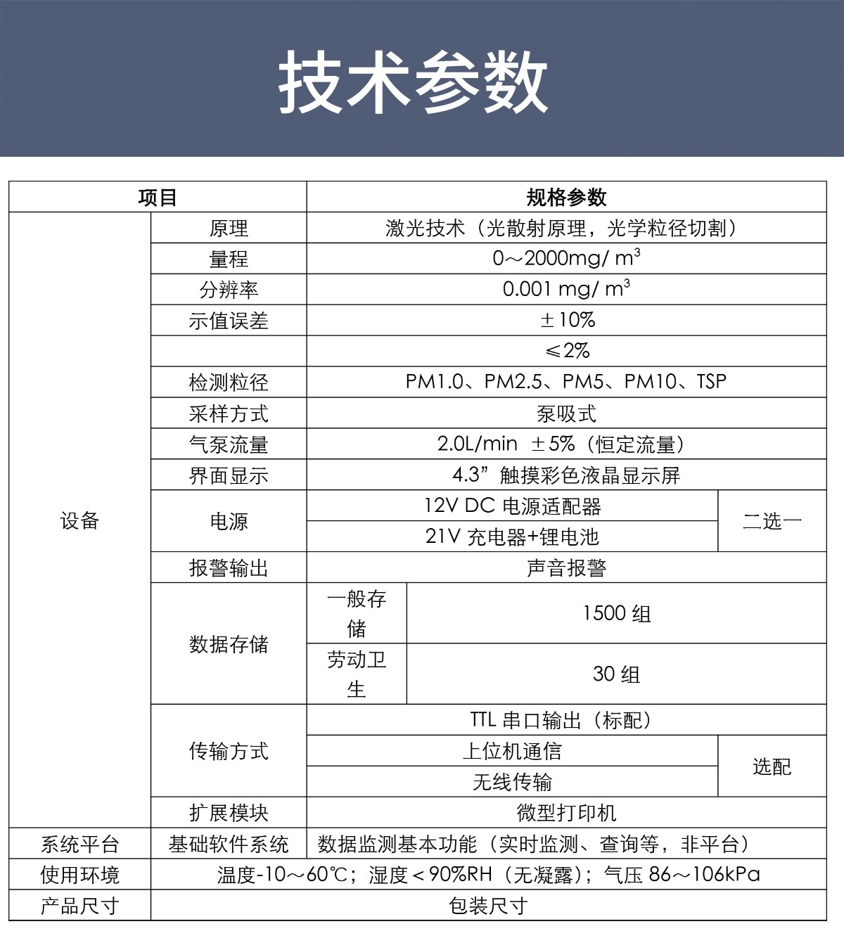
该平台核心采用激光散射测量原理,通过高精度传感器向监测区域发射激光束,捕捉颗粒物散射的光信号,结合嵌入式算法精准计算颗粒物浓度,就像给空气做 “精细体检",让细微粉尘无处遁形。监测范围覆盖 PM2.5(0~1000 μg/m³)与 PM10(0~2000 μg/m³),误差控制在合理范围,采样频率可在 30 秒至 10 分钟间灵活调整,满足不同场景的监测需求。

其应用场景广泛,覆盖金属加工、水泥建材、化工制药、电子制造等工业领域,也适用于医院洁净手术室、生物实验室、公共场所等对空气质量有要求的场景。通过在焊接区、投料区、通风死角等关键位置部署设备,可全面覆盖污染风险点,帮助企业落实职业健康责任,同时契合绿色制造、智慧厂区的发展方向。

技术支持:环保在线 管理登陆 sitemap.xml