随着城市化进程加快,工业生产、市政施工、交通通行等活动日益频繁,噪声污染已经成为影响人们生活质量、破坏环境平衡的重要因素。无论是居民小区里的夜间施工噪音,还是工业园区的生产噪声,亦或是城市道路上的交通喧嚣,都在悄悄影响着我们的日常生活、工作和身心健康。
面对看不见、摸不着却无处不在的噪声污染,传统的人工监测方式早已难以满足需求。人工监测不仅耗费大量人力物力,监测时间有限,还无法实现全天候的实时监测,很难精准捕捉到噪声超标的瞬间,更难以给噪声治理提供科学、全面的数据支撑。
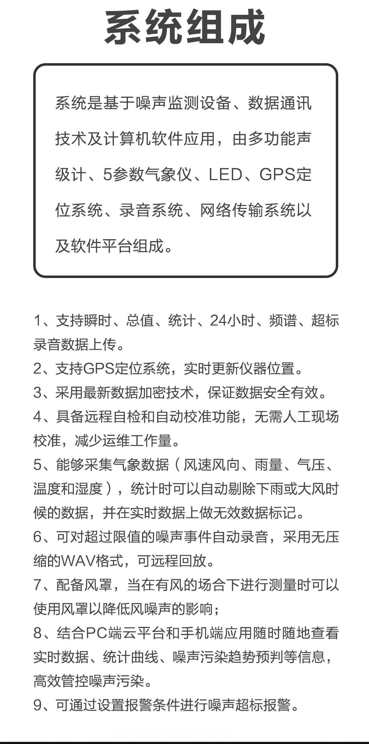
在这样的背景下,噪声环境在线监测仪器应运而生,成为应对噪声污染的智能化帮手,广泛应用于各个需要噪声监测的场景,用科技力量守护每一处宁静。

噪声环境在线监测仪器突出的优势,就是能够实现24小时不间断值守,无需人工干预,就能实时捕捉周边环境的噪声数据。它可以精准测量瞬时声级、等效声级、大声级等关键参数,监测范围覆盖日常轻声细语到工业设备轰鸣,分辨率高,数据精准度符合国家相关标准,能够真实反映环境噪声的实际情况。
与传统监测方式相比,这款仪器大幅节省了人力成本,避免了人工监测的主观性和局限性。它的数据采集率高,还具备断点续传功能,不用担心因网络中断等问题导致数据丢失,确保每一组监测数据都能完整留存,为后续的噪声治理、合规检查提供可靠依据。
在应用场景上,噪声环境在线监测仪器的适配性,覆盖城市管理、工业生产、公共服务等多个领域。在工业园区,它可以部署在厂界周边,实时监测生产过程中产生的噪声,帮助企业把控噪声排放情况,避免因噪声超标面临合规风险,同时也能保护厂区周边居民的生活环境。

在市政施工场景中,仪器能够耐受户外复杂环境,具备防风、防雨、防尘的特点,即便在严寒酷暑、刮风下雨的天气里,也能稳定运行。它可以实时监测施工过程中的噪声,一旦出现超标情况,会自动触发报警功能,提醒施工方及时调整作业强度、优化作业时间,减少对周边居民的干扰,降低噪声投诉率。
在城市居民区、学校、医院等敏感区域,噪声环境在线监测仪器更是发挥着重要作用。它体积小巧,安装简便,维护成本低,可灵活部署在小区角落、学校周边、医院附近,实时监测社会生活噪声、交通噪声等,守护安静的居住、学习和诊疗环境,保障人们的身心健康。
除此之外,它还可应用于城市功能区、机场、铁路沿线、公园广场等场景。在城市功能区,可用于噪声普查,为城市规划、噪声治理提供数据支撑;在机场、铁路沿线,能监测飞机、列车运行产生的噪声,评估噪声对周边居民的影响,为航线调整、噪声防护措施制定提供依据;在公园广场,可引导市民文明活动,避免广场舞、集市等产生的噪声扰民。

噪声环境在线监测仪器的智能化程度也十分出色。它通过有线或无线传输方式,将实时监测到的数据上传至云端平台,管理人员可以通过手机APP或电脑远程查看数据,随时随地掌握噪声动态。平台支持数据存储、曲线分析、报表导出等功能,可留存长达60天的原始数据,方便后续查询、分析和整理,满足环保检查、数据上报等需求。
部分型号的仪器还具备拓展功能,可根据实际需求增加气象参数监测、车流量监测、视频监控等模块,实现多维度数据融合。比如在交通路段,可同时监测噪声和车流量,分析交通流量与噪声污染的关系,为交通管制、噪声治理提供更全面的参考;在施工工地,可联动视频监控,自动抓拍噪声超标时的现场情况,为监管提供有力支撑。

更贴心的是,仪器具备远程自检与校准功能,能够定期对自身运行状态进行检测,及时发现并提醒故障问题,同时可通过远程校准确保长期运行的数据准确性,减少人工维护的工作量。其防护等级高,能有效抵御电磁干扰、高低温等恶劣环境,确保设备长期稳定运行,适应户外长期部署的需求。
如今,噪声污染治理越来越受到重视,相关环保政策也不断完善,噪声环境在线监测仪器已经成为环保监测、企业合规、城市管理的重要工具。它不仅能帮助相关部门实现对噪声污染的精准监管,推动噪声治理工作科学开展,也能帮助企业履行环保责任,提升管理效能,更能为人们营造安静、舒适的生活环境,让每一个人都能远离噪声困扰。

无论是企业、环保部门,还是物业、学校等单位,只要有噪声监测的需求,噪声环境在线监测仪器都能提供适配的解决方案。它用精准的数据、智能的功能、稳定的性能,让噪声污染无所遁形,用科技力量守护每一处宁静,助力打造更宜居、更健康的生活环境。
选择一款合适的噪声环境在线监测仪器,不仅是应对噪声污染的有效手段,更是对生活品质、环境质量的负责。让我们借助科技的力量,告别噪声困扰,守护属于我们的宁静时光。